Ψάξτε απαντήσεις ή περιηγηθείτε στην knowledge base.
Registration RetailStudio
Registration RetailStudio
Διαδικασία Registration του RetailStudio είναι η εργασία καταχώρησης και ενεργοποίησης της εγκατάστασης στην Web πλατφόρμα της EpsilonNet.
Η ολοκλήρωση της παρακάτω διαδικασίας είναι απαραίτητη για την ενεργοποίηση του RetailStudio και την λειτουργία του σε όλα τα σημεία της εγκατάστασης.
Η εργασία του Registration ολοκληρώνεται σε ένα σημείο της εγκατάστασης από τον υπεύθυνο της επιχείρησης καθώς απαιτείται χρήση των στοιχείων εισόδου στην πλατφόρμα της Epsilon Digital. Σε περίπτωση που δεν υπάρχουν στοιχεία εισόδου θα χρειάζεται να γίνει εγγραφή στην πλατφόρμα της Epsilon Digital.
Για την εκκίνηση της διαδικασίας θα χρειαστεί να οριστεί Registration Master.
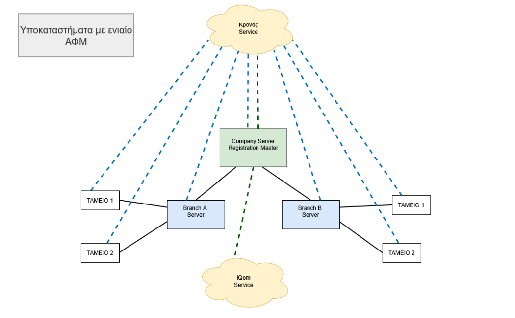
Στην περίπτωση ενιαίου ΑΦΜ στα σημεία χρειάζεται να οριστεί ο κεντρικός Server ως Registration Master. Επιπλέον χρειάζεται να συγχρονίζεται η πληροφορία του πίνακα ADKronosRegistration προς τα υπόλοιπα σημεία, με "Αποστολής Στοιχείων" και "Εισαγωγή και Ενημέρωση Στοιχείων". Όλα τα σημεία κάνουν login στον Κρόνο με την εκκίνηση του RetailStudio (Πράσινες διακεκομμένες γραμμές).
Στο παρακάτω σχήμα φαίνεται η διάταξη των σημείων και την επικοινωνία που εκτελούν με τον Κρόνο.
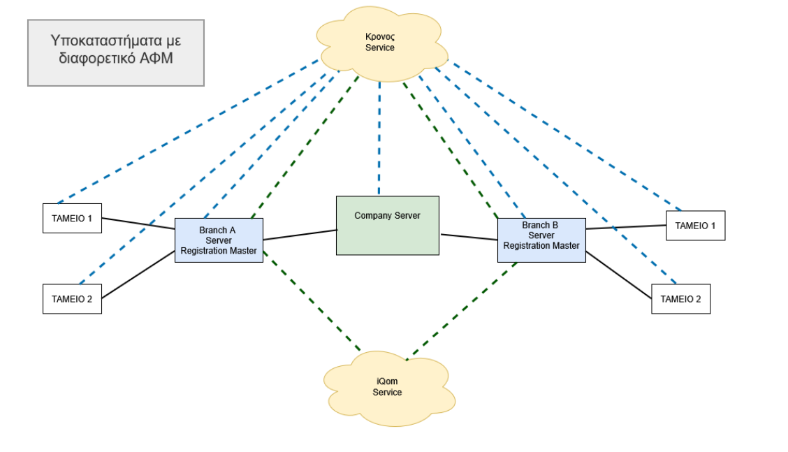
Σε περίπτωση διαφορετικού ΑΦΜ στα σημεία χρειάζεται να οριστούν οι κεντρικοί Server του κάθε ΑΦΜ Registration Masters. Επιπλέον χρειάζεται να συγχρονίζεται η πληροφορία του πίνακα ADKronosRegistration προς τα υπόλοιπα σημεία, με "Αποστολής Στοιχείων" και "Εισαγωγή και Ενημέρωση Στοιχείων". Όλα τα σημεία κάνουν login στον Κρόνο με την εκκίνηση του RetailStudio (Πράσινες διακεκομμένες γραμμές).
Στο παρακάτω σχήμα φαίνεται η διάταξη των σημείων και την επικοινωνία που εκτελούν με τον Κρόνο.
Από το μενού Ταμείο\Διαχείριση\Ταμεία για να ορίσετε ένα ταμείο, πρέπει να επιλέξετε ένα ταμείο για "Registration Master".
Το ταμείο αυτό θα είναι το σημείο που θα αναλάβει την διαδικασία του Registration.
Βήματα Ενεργοποίησης
Όταν ανοίξετε το RetailStudio, θα δείτε τα παρακάτω μηνύματα.
Επιλέγετε ‘Ναι’.
ΣΗΜΕΙΩΣΗ
Σε περίπτωση ασυμφωνίας του ΑΦΜ μεταξύ της βάσης του RetailStudio και της υπηρεσίας της iQom, από την οποία προέρχεται η άδεια χρήσης, εμφανίζεται το ακόλουθο μήνυμα.
Σε περίπτωση που δεν είναι εγκατεστημένο το παρακάτω runtime του .NET, θα εμφανιστεί οθόνη για την εγκατάστασή του.
Αφού επιλέξετε 'Ναι', στη συνέχεια πατήστε «Download» για να ξεκινήσει η λήψη.
Στην συνέχεια επιλέγετε 'Accept' και εκτελείτε το αρχείο .exe.
Πατάτε 'Install' για να ξεκινήσει η εγκατάσταση.
Με την ολοκλήρωση της εγκατάστασης πατάτε 'Ναι' στο μήνυμα του RetailStudio για να επαναληφθεί η διαδικασία του Registration.
Aνοίγει ένα νέο παράθυρο. Επιλέγετε 'Επιτρέπονται τα cookies' και στη συνέχεια συμπληρώνετε το email με το οποίο έχει εγγραφεί ο χρήστης στον πάροχο της Epsilon Digital.
Συμπληρώνετε και το password.
Εφόσον έχουν δηλωθεί email λογιστή και συνεργάτη, συμπληρώνετε τα αντίστοιχα πεδία. Χρειάζεται να δηλωθεί και κινητό τηλέφωνο για την αποστολή του PIN. Στη συνέχεια πατήστε 'Activate'.
Στο κινητό σας θα λάβετε ένα PIN, το οποίο θα πρέπει να συμπληρώσετε στο αντίστοιχο πεδίο.
Σε περίπτωση που υπάρχει ήδη λογαριασμός αλλά δεν θυμάστε τον κωδικό πρόσβασης, επιλέξτε τον σχετικό σύνδεσμο: Epsilon Digital.
Στη συνέχεια, θα μεταφερθείτε στην παρακάτω οθόνη, όπου επιλέγετε 'Είσοδος'.
Συμπληρώνετε το email σας και επιλέγετε ‘Ξεχάσατε τον κωδικό σας’. Θα εισάγετε το email το οποίο έχετε στον πάροχο Epsilon Digital.
Στο email που θα λάβετε, επιλέγετε ‘Επαναφορά κωδικού πρόσβασης’ για να δημιουργήσετε νέο κωδικό.
Σε περίπτωση που δεν διαθέτετε λογαριασμό στον πάροχο της Epsilon Digital, μπορείτε να συμπληρώσετε το email σας και να προχωρήσετε σε εγγραφή.
Σε περίπτωση που ο πελάτης διαθέτει ΦΗΜΑΣ, συμπληρώνετε μόνο το email του και προχωράτε στη διαδικασία χωρίς να απαιτείται η εισαγωγή κωδικού.
Σε μερικές περιπτώσεις, κατά τη διαδικασία του registration εμφανίζεται η παρακάτω οθόνη, η οποία δεν επιτρέπει τη συνέχιση της διαδικασίας.
Σε αυτήν την περίπτωση, μπορείτε να κατεβάσετε και να εκτελέσετε στον υπολογιστή όπου πραγματοποιείται το registration το αρχείο MicrosoftEdgeWebview2Setup.exe (https://www.iqom.gr/wp-content/uploads/2026/05/MicrosoftEdgeWebview2Setup.zip)
Μετά την εγκατάσταση, μπορείτε να επαναλάβετε τη διαδικασία κανονικά.
Το Registration έχει ολοκληρωθεί.



















